| 索引號 | 11500228008652361T/2025-00111 | 發文字號 | 渝財規〔2023〕4號 |
| 主題分類 | 財政 | 體裁分類 | 行政規范性文件 |
| 發布機構 | 梁平區財政局 | 有效性 | |
| 標題 | 重慶市財政局關于印發 重慶市財政行政處罰裁量權實施基準的通知 | ||
| 成文日期 | 2025-08-22 | 發布日期 | 2025-08-22 |
| 索引號 | 11500228008652361T/2025-00111 |
| 發文字號 | 渝財規〔2023〕4號 |
| 主題分類 | 財政 |
| 體裁分類 | 行政規范性文件 |
| 發布機構 | 梁平區財政局 |
| 有效性 | |
| 標題 | 重慶市財政局關于印發 重慶市財政行政處罰裁量權實施基準的通知 |
| 成文日期 | 2025-08-22 |
| 發布日期 | 2025-08-22 |
各區縣(自治縣)財政局,兩江新區、西部科學城重慶高新區、萬盛經開區財政局,局機關各處室(中心):
為深入學習貫徹落實習近平法治思想,規范我市財政部門行使行政處罰裁量權,更好保護市場主體和人民群眾合法權益,切實維護公平競爭市場秩序,依據《中華人民共和國行政處罰法》《中華人民共和國政府采購法》《中華人民共和國會計法》《重慶市規范行政處罰裁量權辦法》(重慶市人民政府令第355號)等法律法規規章,結合財政執法工作實際,我局制定了《重慶市財政行政處罰裁量權實施基準》(見附件),現予印發。
我市財政部門行使財政行政處罰裁量權的原則、程序和監督,按照《重慶市規范行政處罰裁量權辦法》(重慶市人民政府令第355號)執行。其中,對“不予行政處罰”、“從輕或減輕行政處罰”、“從重行政處罰”情形的認定,分別按照《重慶市規范行政處罰裁量權辦法》第十三條、第十四條和第十五條的規定執行。當事人具有多種裁量情節的,按照《重慶市規范行政處罰裁量權辦法》第十七條執行。作出上述裁量行為的,應當在行政處罰決定書中對適用的行政處罰裁量基準情況、依據進行說明,增強說理性。
本文件自2023年9月1日起施行,《重慶市財政局關于印發行政處罰裁量基準的通知》(渝財法〔2010〕81號)同時廢止。
?
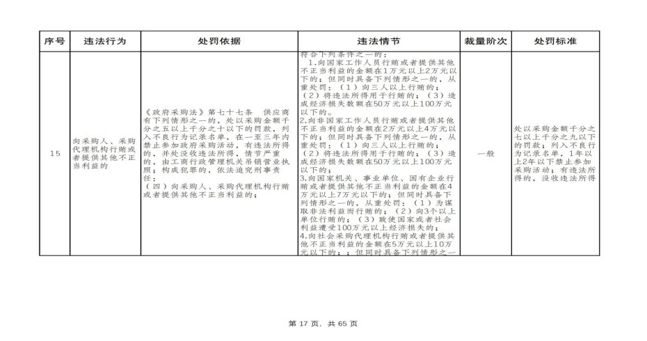
附件:1.重慶市財政行政處罰裁量權實施基準-政府采購類
? ? ? ?2.重慶市財政行政處罰裁量權實施基準-資產評估類
? ? ? ?3.重慶市財政行政處罰裁量權實施基準-會計監督類
? ? ? ?4.重慶市財政行政處罰裁量權實施基準-財政違法行為處罰類
?
(此件主動公開)
?

?














































































































